英国365上市公司
学校主页
|
设为首页
|
加为收藏
网站首页
部门概况
通知公告
工作动态
政策法规
服务指南
档案管理
学习园地
联系我们
1
2
3
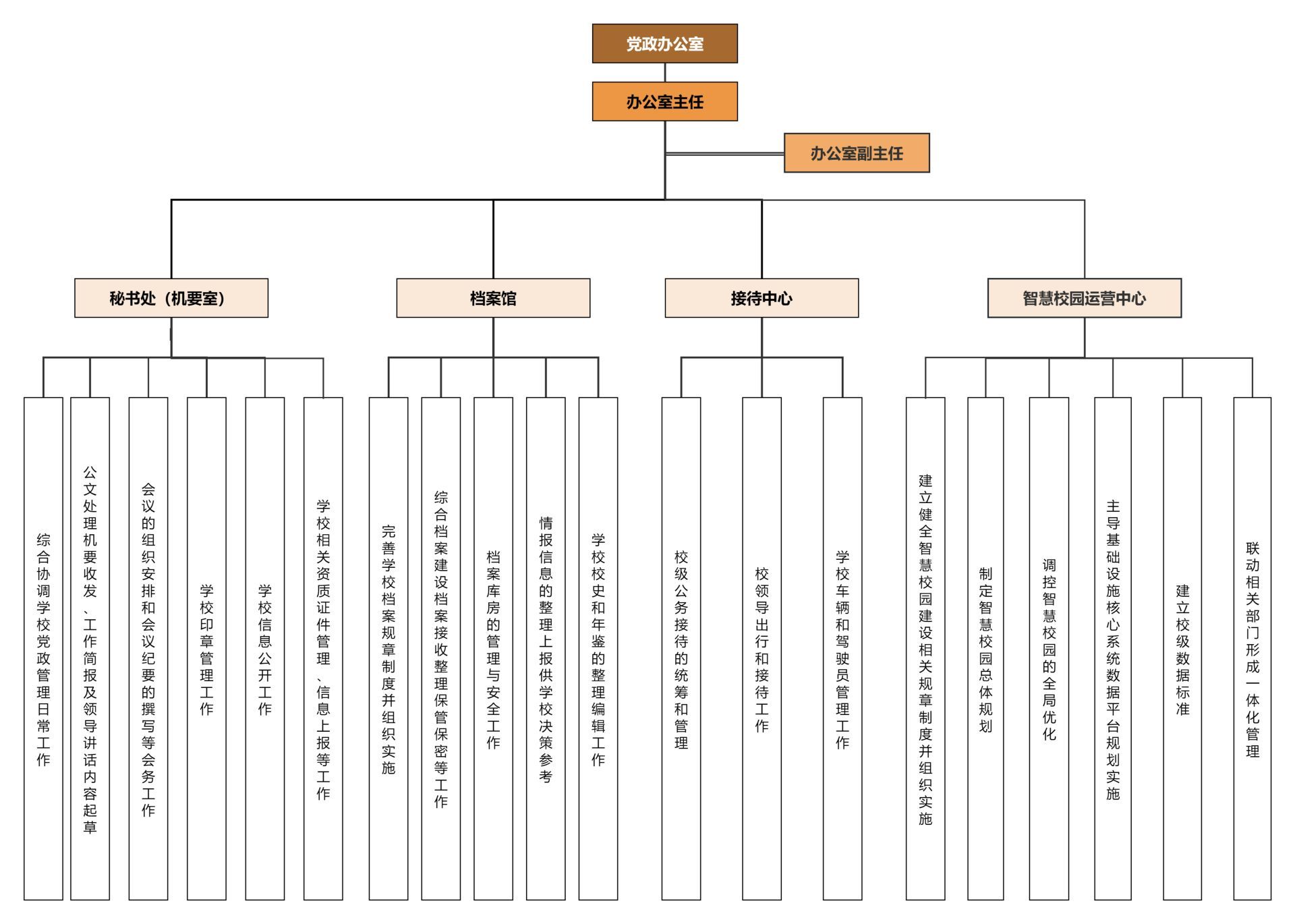
部门概况
部门概况
网站首页
>
部门概况
英国365上市公司网站 版权所有 转载请注明出处
冀ICP备14011511号
管理员邮箱: webmaster@hebuet.edu.cn